业务咨询 400-1830-666
售后服务 0550-2386880
导航
安装设计用户解答行业标准技术专题
当前位置:首页 >> 技术支持 >> 技术专题
自限温电伴热带解决调味料生产工艺中湿度过大问题
日期:2014-07-23 浏览次数:4462

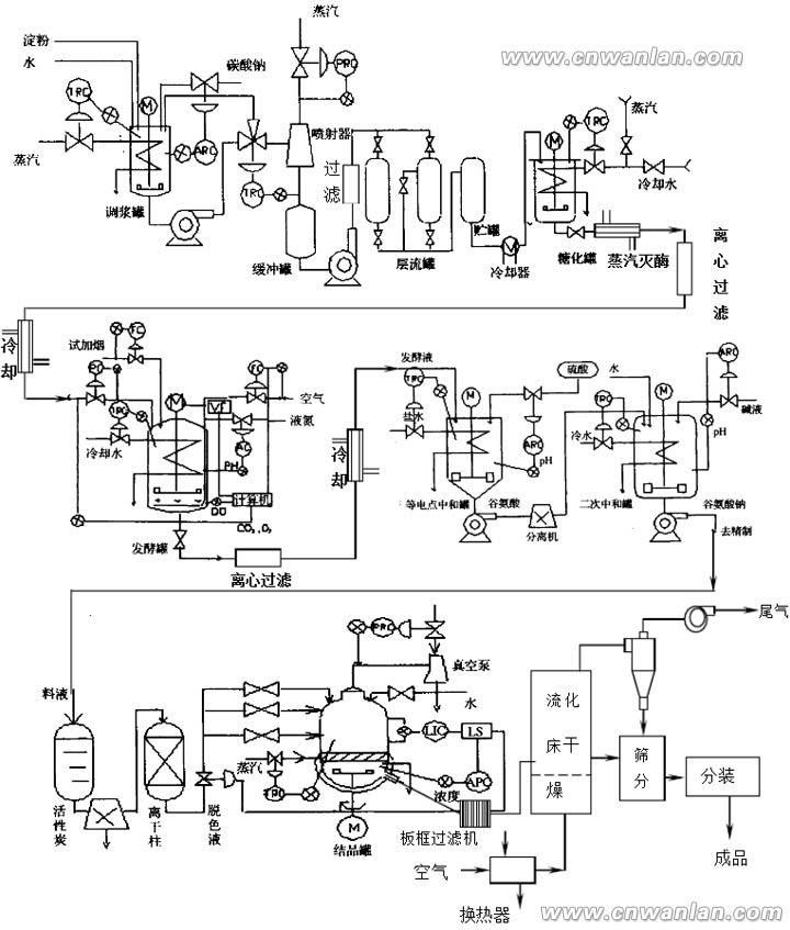
    谷氨酸钠(味精)是人们饮食中常用的一种调味剂,可添加到各种食物中,增加食物的鲜味度。目前,国内总消化量近200万吨。谷氨酸钠极易溶于水,在谷氨酸钠(味精)生产过程中,环境空气中的湿度过大,会造成谷氨酸钠溶化。所以,对生产环境湿度要求较高。这里我们介绍利用自限温电伴热带的加热功能,去除生产环节的湿度过大问题,主要是利用在流化床干燥后的筛选环节。虽然在流化床中已做干燥处理,但是经过筛分的漏斗中,空气湿度过大,会使谷氨酸钠溶化粘结。经过筛分后的谷氨酸钠,进行成品分装。如果在筛分的过程中造成溶化粘结,直接影响成品的合格率。严重的可导致漏斗中的谷氨酸钠堵塞,造成生产机械无法正常运行,这就需要对筛分漏斗中的空气做干燥处理。

 

需要自限温电伴热带加热的分筛漏斗


    自限温电伴热带的最短使用长度为0.1米,最长在100米左右,低温型的最高温维持温度在65℃,本身具有温度限定功能。如果配上温度控制器,其控温效果更精确,适合使用在分筛漏斗的空气加热。工作原理:将伴热带缠绕在分筛漏斗外表面,通电加热漏斗中的空气,当空气温度达到50℃时,湿度逐渐降低。当空气温度高于55℃时,电伴热带自动断电,停止工作。加热后的空气由下向上升,能够保持恒定值的空气湿度。当空气温度达到70℃及以上时,为谷氨酸钠(味精)最佳溶化温度。所以,设定加热的空气温度达到55℃时,伴热带停止工作,温度低于46℃时,伴热带启动加热。
    自限温电伴热带是解决谷氨酸钠(味精)生产中,分筛漏斗内空气湿度过大的有效方式,既加热生产工艺中的环境空气,使空气保持干燥,谷氨酸钠(味精)分筛过程中不易溶化粘结,降低不合格品的产生。

 

谷氨酸钠(味精)生产工艺图

 

上一篇:进口自限温电伴热带的品质,国产价格的伴热带

Copyright © 2024 英国上市公司官网365(集团·认证平台)Platinum China 34118102000484号

皖ICP备14001022号-1 XML

返回顶部