业务咨询 400-1830-666
售后服务 0550-2386880
导航
安装设计用户解答行业标准技术专题
当前位置:首页 >> 技术支持 >> 技术专题
电伴热现场快速检测指南(记录表)
日期:2017-01-06 浏览次数:5134

    电伴热系统的现场快速检测,有助于前期的施工安装进度,后期的维护保养。确认系统是否存在问题,若发现问题能够做到及时调整或维修。主要检测项目有:伴热带及配套件、温度传感器、温控系统、电气保护部件等。电伴热系统在进行现场检测之前,请查看并确认盘柜图纸、电伴热带单线图、回路数据表等系统相关文档的完整。


1.已安装的电伴热带以及配套件的检测
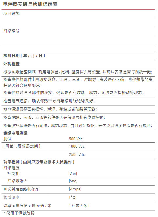
1.1 外观检查
· 根据图纸检查回路:确定电源接线盒、尾端接线盒、温度探头等位置,并确认安装是否与图纸一致;
· 检查电伴热部件:电源接线盒、两通接线盒、三通接线盒、尾端等,安装是否正确,电伴热带的安装是否符合图纸要求;
· 检查电伴热带与各部件的连接,确认是否有过热、腐蚀、潮湿或连接松动等现象;
· 检查电气连接,确认电伴热带导线与接地线绝缘良好;
· 检查保温层是否有损坏、潮湿、残缺或者破裂等现象;
· 检查尾端、两通、三通等部件是否在保温层外有位置标签;
· 检查温控系统是否有潮湿、腐蚀现象,并且设定旋钮、开关以及测温探头是否有损坏;
1.2 绝缘电阻测量
· 绝缘电阻测试应通过高阻计用以下三种直流电压进行测试:500V、1000V、2500V,严重问题通过
500V或者1000V可能无法检测出来。矿物绝缘加热电缆只能用最高1000V进行测量。
· 测量电伴热带导线与屏蔽编织层之间的绝缘电阻,请勿使测试的电伴热带接触到接线盒,以免读数不准。如果从盘柜一侧进行测量,请确认线路中间没有温控器。绝缘电阻读数应大于10MΩ,无论电伴热带的长短。

 

电伴热带与屏蔽编织层的快速测试

电伴热带与屏蔽编织层之间的测试

 

2.温度传感器检测
· 检查温度传感器的外观是否有破损
· 检查传感器的电缆以及端子连接
· 测量传感器电阻值
3.温控系统检测
· 请参考控制系统说明
· 检查各回路的参数、温度设定值等
4.测试电气保护部件,如断路器的功能
· 功率检测
①.给电伴热带通电使其稳定发热10分钟,然后在连接线盒一端测量电流和电压值。如果有使用温控器,请参见以下描述。
②.在多个位置测量保温层下的管道温度
· 记录测量的实际数据,并与设计数据和设定数据作对比;
· 漏电保护测试应该使用相应的测量工具来实施;
· 测试温控系统的功能,通过改变设定值使温控器切换其通/断输出功能。在完成测试后,请恢复原设定值。

 

电伴热安装与检测记录表

电伴热定期检测、调试表

 

 相关信息:电伴热带系统检测诊断与例行维护

 

上一篇:有机玻璃管道的电伴热保温注意事项

Copyright © 2024 英国上市公司官网365(集团·认证平台)Platinum China 34118102000484号

皖ICP备14001022号-1 XML

返回顶部