
2014-05-20
电伴热带安装是需要专业人员来操作,是否能够正确安装,直接影响电伴热带系统的正常运行和伴热保温效果。对于常用的安装需求,我们通过安装图片示意图,描述电伴热带安装的正确方式,以下的多组安装示例图适用于自限温电伴热带、恒功率电伴热带、加热电缆等相关的电伴热产品。
2014-05-17
两根或多根电伴热带可使用中间接线盒连接使用,因为电伴热带之间不可直接连接。当管道或设备需要分支伴热时,可使用中间接线盒分开安装电伴热带,以增加使用长度。如果单根电伴热带中间损坏,可将中间损坏的部分剪掉,用中间接线盒连接即可使用,不会造成浪费。中间接线盒分为二通接线盒与三通接线盒,那我们通过以下的示意···
2014-05-15
电伴热带尾端严禁绞合,需要使用尾端接线盒连接,并作密封处理,以下通过接线图的说明,教您电伴热带的尾端接线方法,起到更好的密封作用,防止电伴热带受潮或进水而造成短路。
2014-05-05
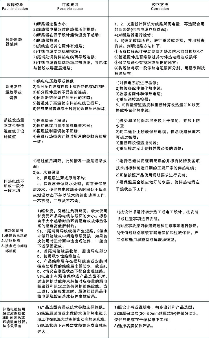
本文中以图表的形式,分析电伴热带系统极易发生故障进行分析,并相对应的给出解决方法,具体请参考下列图表。如:电伴热带系统断路器跳闸的原因及检修方法;电伴热带系统发热量趋零或偏低的原因及检修方法;电伴热带系统发热量正常,但管道温度低于设定数值的原因及检修方法;电伴热带不热或冷热不均的原因及检修方法;电伴···
2014-05-03
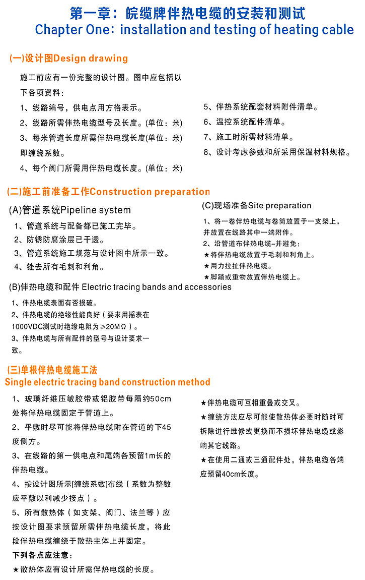
以图片形式展现电伴热带设计、施工前的准备,以及施工中的步骤,包括测试和验收事项。
2014-04-16
电伴热是利用电能带动电热器件产生热量,来对管道、罐体、容器等设备的防冻保温和维度维持,已解决日常生活和生产工艺的热量散失。所以正确的计算方式和设计方案,能够有效地解决所需的防冻保温和温度维持问题。在设计方案时,必须对相关的参数进行计算,根据计算的数据得知现场所需要的条件,从而正确选择电伴热产品和安装···
Copyright © 2024 英国上市公司官网365(集团·认证平台)Platinum China 34118102000484号