公司简介
玖源化工(集团)有限公司于 2002 年在开曼群岛注册成立,2003 年 7月10 日在香港联交所上市。目前,集团总资产逾 38.3 亿元,年销售收入近 30 亿元,拥有员工 725人,业务涵盖化工、化肥产品及新材料的生产、研究、开发、营销等。目前主要有广安与达州两个生产基地。
集团按照“以四川为国内基地,以基础化工和化肥行业为产业基础,依靠科技、管理两个进步,面向国际、国内两个市场,不断壮大企业的综合实力和市场竞争力”的经营战略,通过十多年的发展,其化工产业已初具规模,并延伸至高端技术领域,目前正利用现有资源积极开发下游产品和延伸产业链,如:碳酸二甲酯、碳酸丙烯酯、己二腈、己二胺、尼龙 66、PBAT、PBS、DMF 和 NMP 等新产品。集团公司正由传统的化肥和化工产品制造业成长为能够研制生产新型化工材料产品并为生态农业服务的新型企业。
一、企业价值观:
敬人:以人为本,以德为先,用人所长,人尽其长
敬业:创新进取,勤奋务实
效率:规范化操作,持续改进,高效运行
效益:致力于成为“国内领先、国际一流的化肥、化工产品贸易商
共荣:情系玖源,风雨同舟,携手共行
共赢:达到互利共赢的局面
二、企业理念:
公司愿景:建设成管理一流,现代化、国际化的企业集团。
公司使命:以客户满意为已任,创一流品牌。
公司精神:创新进取,勤奋务实。
质量理念:质量第一,追求高品质。
团队理念:情系玖源,风雨同舟,携手共进

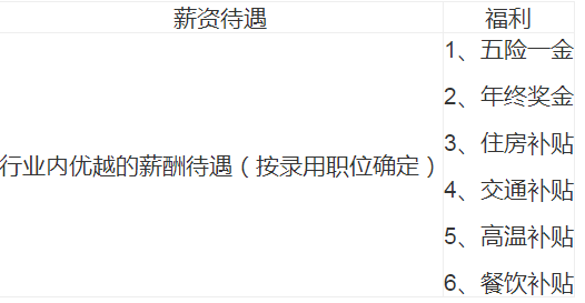
薪资待遇:

联系我们:





